Friday February 2026

হটলাইন

কনটেন্টটি শেষ হাল-নাগাদ করা হয়েছে: মঙ্গলবার, ১৭ এপ্রিল, ২০১৮ এ ১১:৪০ PM

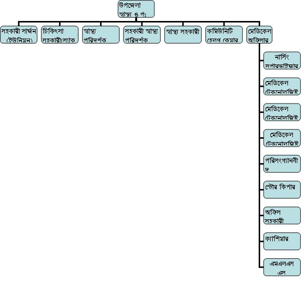
সাংগঠনিক কাঠামো

কন্টেন্ট: পাতা

উপজেলা স্বাস্থ্য ও প: প: অফিসের সাংগঠনিক কাঠামো।

ইপিআই কেন্দ্র

কমিউনিটি ক্লিনিক

উপজেলা স্বাস্থ্য ও প: প: কর্মকর্তা

উপজেলা স্বাস্থ্য কমপেস্নক্ম

সহকারী সার্জন

(ইউনিয়ন)

মেডিকেল অফিসার (রোগনিয়ন্ত্রন)

চিকিৎসা সহকারী (স্যাকমো)

ইউনিয়ন

নার্সিং সুপারভাইজার

স্বাস্থ্য পরিদর্শক

মেডিকেল টেকনোলজিষ্ট (এসআই)

সহকারী স্বাস্থ্য পরিদর্শক

মেডিকেল টেকনোলজিষ্ট (ল্যাব)

স্বাস্থ্য সহকারী

মেডিকেল টেকনোলজিষ্ট (ইপিআই)

কমিউনিটি হেলথ কেয়ার

প্রভাইডার্স।

পরিসংখ্যানবীদ

স্টোর কিপার

অফিস সহকারী

ক্যাশিয়ার

এমএলএস এস

ফাইল ১

এক্সেসিবিলিটি

স্ক্রিন রিডার ডাউনলোড করুন